米兰app官方网站入口下载
政府信息公开
政策
政府信息公开指南
政府信息公开制度
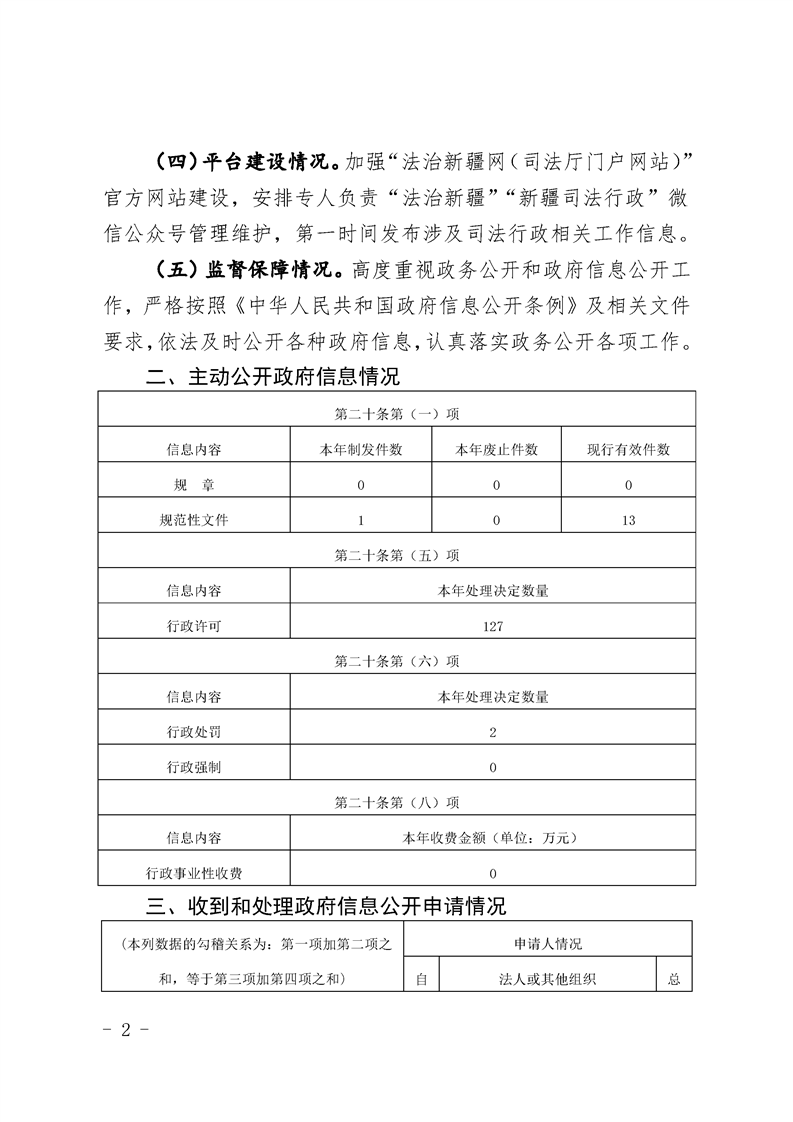
法定主动公开内容
政府信息公开年报
2024年
2023年
2022年
2021年
2020年
2019年
2018年
新疆维吾尔自治区人民政府电子政务中心最新版
2016年
新疆维吾尔自治区人民政府电子政务中心最新版本
2014年
2013年
米兰app官方网站产品中心入口
米兰app官方网站产品中心在哪
2010年
2009年
2008年
依申请公开
各地各部门链接
自治区司法厅
发布时间:2023-01-30 浏览次数:
【字体:
大
中
小
】
< img src="//www.odilli.com/phpstat/count/10000001/10000001.php" alt="PHPStat Analytics"/>
2022年
map